西安铁路职业技术学院

211 | 985 | 双一流 | 理工
陕西省 高职(专科) 省重点 公办

9269

厚德、强能、尚学、笃行

029-81610011,029-81610033

http://www.xatzy.cn/

图片

西安铁路职业技术学院2017年综合评价招生简章

2022-06-22 07:19:05      分享至:

  一、 学院简介

  西安铁路职业技术学院始建于1956年,是经陕西省政府和教育部批准备案的公办高等职业院校,陕西省示范性高职院校,陕西省文明校园、平安校园。

  学院位于古都西安,有港务校区(本部)、自强校区、龙首校区、临潼校区等4个校区,总占地700余亩。学院面向全国招生,全日制在校生12000余人。现有教职工650余人,专任教师中具有硕士、博士学位207人,教授、副教授140余人、双师型教师260余人。现有1名享受国务院政府特殊津贴的突出贡献专家、4个省级教学团队、4名陕西省普通高校教学名师、6名全国职业教育轨道交通行业名师。另外,还有从西安铁路局等企业聘请的一线专业技术人员200余人担任兼职教师。目前设置10个教学院部,共开设34个高职专业,其中省级专业综合改革建设项目6个,省级重点专业9个,省级示范性实训基地4个;中央财政支持的实训基地2个、中央财政支持提升专业服务产业发展能力建设项目1个。

  学院率先在陕西省职教院校中推行“多证书”制度,是全国百所职业资格证书制度试点院校之一,被国家人力资源和社会保障部定为“全国职业核心能力示范培训试点单位”。毕业生“双证书”获取率达80%以上。

  学院与国内数十家轨道交通企业联合,牵头组建了西安轨道交通职业教育集团,与全国70多家铁路单位及130多家大型企业建立了长期的合作关系,是西安铁路局、郑州铁路局、西安地铁公司共建单位、西安地铁公司人才培养基地,形成了畅通的就业渠道。毕业生深受企业欢迎,初次就业率连续9年保持在95%以上,毕业生85%以上对口就业于铁路、地铁等国有企业,是陕西省就业工作先进单位,《中国教育报》曾两次专题报道学院就业工作。

  学院秉承“尚德、守则、强能、笃行”的校训和“办学不脱轨、育人不离道”的办学核心理念,培养“过得硬、用得上、技能强、素质高”技术技能人才。半个多世纪来,学院为国家培养了6万余名专业技术人才,为国家建设做出了应有的贡献。在新的历史发展阶段,学院将加快教育教学改革步伐,完善人才培养体系,不断提升办学水平,向着建设“特色鲜明、省内示范、行业领先、国内一流”的高职院校目标奋进。

  二、 就业情况

  学院高度重视毕业生就业工作,体制完备、机构健全,形成了从就业指导、就业推荐、就业管理到就业服务的就业工作体系。

  行业对路,专业对口:毕业生就业率连续多年保持在95%以上,80%以上的毕业生在各铁路局、铁路工程局、城市地铁和地方铁路公司就业,从事相关的技术工种。毕业生、家长、用人单位满意度较高。《人民日报》、《中国教育报》、《中原铁道报》、《华商报》曾多次报道我院就业工作的特色和成绩,多次被省教育厅评为“就业工作先进单位”。 “十二?五”期间,学院就业布局更趋合理,毕业生基本能回到其生源所在的铁路企业和城市地铁公司工作。此外,由于西部大开发成效显著,“关中-天水”经济区域的经济快速发展,特别是“一带一路”国家战略的实施,让很多毕业生看到了西部地区今后的发展前景,吸引了全国各地生源的毕业生到西部地区就业。特别是我院地处陕西,绝大多数学生来自陕西省各地市,每年仅在西安铁路局、西安地铁公司等国有大、中型就业的毕业生占就业人数的70%以上,为陕西省和西安市的社会、经济发展提供了极大的人力支持。“十二?五”期间,我院毕业生总人数为18998人,平均年底就业率为97.04%,且毕业生大多进入铁路局、地方铁路公司、城市地铁公司及工程局等国有企业就业,实现了就业率和就业质量“双高”的目标。

  特色办学,订单培养:学院充分依托铁路办学和轨道行业接纳毕业生的优势,积极联系开拓毕业生就业市场。由于办学历史悠久、铁路(轨道)专业齐全,教学特色凸显,毕业生深受用人单位欢迎。近年来,北京、上海、昆明、成都、南宁等17家铁路局均在我院招收了多届毕业生,西安、郑州、太原、兰州等铁路局更是把招录毕业生的重点放在我院,每年上述用人单位接纳的毕业生占到我院当年毕业生总数的60%以上。我院毕业生在中铁工程集团、中铁建设集团旗下各工程局也占有广阔的用工之地;随着城市地铁的快速发展,我院已为西安、深圳、广州、成都、宁波、苏州、无锡、郑州等城市地铁公司培养和输送了大量优秀的毕业生,目前我院毕业生已有近3000人在西安地铁公司工作,几近西安地铁运营公司职工总人数的60%。学院结合自身办学特色,在抓市场开发,推荐毕业生就业的同时,积极争取企业的前期用工计划,进行订单培养,做到“产销对路”,80%的学生被企业提前预订,定向培养。

  就业前景瞻望:当前,铁路发展正处于历史上难得的黄金机遇期。2015年年底,全国铁路营业总里程超过12万公里,居世界第二位;高速铁路里程1.9万公里,位居世界第一位。根据铁路“十三五”规划,“十三五”期间全国新建铁路不低于2.3万公里,总投资不低于2.8万亿元,2016年国务院要求全面完成铁路建设投资8000亿元以上、新投产里程8000公里以上的目标任务。近年来,城市轨道交通建设速度迅猛。截至2015年末,中国大陆地区共26个城市开通轨道交通运营,共计116条线路,运营线路总长度达3618公里。2015年一年新增运营线路长度445公里。2016年一季度,共有44个城市轨道交通规划获批,规划规模4705公里。预计“十三五”期间,城轨建设总投资计划超2万亿,其中特大城市城轨交通投资计划过千亿。随着城轨交通线路规模的持续增大,互联互通示范工程的推进,城轨交通网络化建设进度将进一步加快。西安地铁1号线、2号线、3号线建成运营,4、5、6号线将于2020年前建成并陆续投入使用。届时,西安城市轨道交通运营线路里程将达200多公里,地铁将成为城市公共交通的重要组成部分。相信随着铁路快速客运网的逐渐形成和城市地铁的快速发展以及关中--天水经济带的建设,必将为我院学生就业带来巨大的机遇和美好的前景。

1.png

  三、报名方式

  1、招生对象:

  申请参加高职分类考试招生的考生,必须已参加2017年陕西省普通高校招生考试报名或陕西省普通高校职业教育单独考试(“三校生”单独考试招生)报名,且符合资格要求。

  2、报名程序:

  (1)符合申请资格条件且有申请意愿的考生,必须于2017年3月1日8∶30至3月6日17∶00之间,登录陕西招生考试信息管理与服务平台,根据我院单独考试招生计划和招生章程提出入学考试申请。

  (2)申请通过的考生,须于2017年3月7日12:00至3月10日12:00,登陆学院单独考试招生平台(http://182.254.150.113:8804/),办理报名确认等手续。

  (3)已办理报名确认的考生,于3月11日12:00至3月14日12:00,登陆学院单独考试招生平台(http://182.254.150.113:8804/),填报专业志愿。未填报专业志愿,视为自动放弃报考资格。

  注:招生专业分为三个批次录取,每个批次最多可报三个专业。专业志愿后设有“愿录取到其他专业”的调剂表态栏,不选择视为不愿意调剂到其他专业。第一批次有高速铁路客运乘务专业;第二批次包含铁道交通运营管理等30个专业;第三批次包含铁道交通运营管理(中外合作办学)等5个中外合作办学类专业。每人可同时报三个或两个批次专业,也可单报一个批次专业,按本人意愿自行填报。

  (4)3月16日8:00至3月17日18:00,考生登陆学院单独考试招生管理平台(http://182.254.150.113:8804/),下载打印本人准考证。凭本人准考证和身份证参加考试。

  四、考试形式及计分办法

  对申请入学考生进行相应的考核测试。主要考察考生的学业基础知识、职业兴趣取向和个性思维品质,分笔试和面试两部分。

  1.笔试:笔试科目为语文、数学、英语,每科份量占1/3,总分300,考试时间为180分钟。考试内容不超出教育部颁布的2017年普通高考考试大纲。

  2.面试:考察考生的职业兴趣取向和个性思维品质,总分200。

  3.计分办法:笔试与面试成绩之和为考核总成绩。

  五、奖、贷学金及困难学生资助措施

  1、学院实行“奖学金、助学金、生源地助学贷款、困难补助、减免学费”等资助措施,在注册报到时开通“绿色通道”,保证经济困难的学生顺利入学。

  2、学院设立了国家奖学金8000元/生·年,国家励志奖学金5000元/生·年;国家助学金:一等3500元/生·年;二等2500元/生·年;学院助学金一等1000元/生·年;二等800元/生·年。此外,学院积极开辟社会资助渠道,建立起奖、助、勤等较为完善的资助体系。

  3、勤工助学:学院根据需要设立勤工助学岗位,为贫困生提供劳动岗位并根据表现发放报酬。

  4、助学贷款:学院属于陕西省教育厅确定的可以申请生源地助学贷款的普通高校,家庭经济困难考生可申请生源地助学贷款,提供每人每年不超过8000元的助学贷款。

  六、待遇和就业

  1、凡陕西省西安市九区四县以外的学生户籍在入校报到时采取自愿迁移。凡陕西省西安市九区四县以内的学生户籍在入校报到时,按西安市户籍管理规定一律不予迁移。

  2、我院在校学生按照有关规定已纳入西安市城镇居民基本医疗保险,享受门诊治疗意外伤害、门诊特殊病种、门诊慢性病、门诊危重病种、住院医疗报销。

  3、学生学习期满后,经考试合格者,颁发教育部统一印制的普通高等学校高职(专科)毕业证和就业报到证。

  4、学生在校期间通过学校指导还可参加相应职业资格考试,取得相应的职业上岗证书,资格证书及各种等级证书,为学生毕业后继续升学和就业提供广阔的发展空间。

  5、学生毕业时,按国家有关大学生就业的政策,我院保证为每位毕业生提供负责的双向选择机会,对品学兼优的优秀毕业生将优先推荐就业单位。

  七、收费标准

  学院严格按照陕西省教育厅、物价局有关文件精神确定收费标准。

  学费标准:中外合作办学类5个专业 铁道交通运营管理(中外合作办学)、铁道机车(中外合作办学)、铁道供电技术(中外合作办学)、铁道车辆(中外合作办学)、铁道工程技术(中外合作办学)20500元/年;

  普通类专业 5500元/年。

  住宿费:有暖气房间650元/人·年;有暖气、卫生间房间800元/人·年。

  八、日程安排

 2.png

  九、录取规则

  (一)、对考生身体健康状况的要求,以《普通高等学校招生体检工作指导意见》等有关规定为基本原则。学校提出特殊身体健康要求的专业,考生必须依据自身健康状况按照要求填报。对于高考体检结果或学校体检复查结果不符合前述规定或要求的考生,学校可取消其被预录取或录取资格,也可按照规定调整其被预录取或录取的专业。

  (二)、普通高等职业教育分类考试招生录取按考核总成绩排序,严格按计划由高分到低分择优录取。

  (三)、优先录取在我院参加笔试和面试的考生。

  (四)、铁道机车、城市轨道交通车辆技术、动车组检修技术(驾驶与维修方向)专业只招男生。

  (五)、高速铁路客运乘务专业有关规定。

  1、培养目标:本专业培养面向高速铁路旅客运输生产及管理一线,从事列车员、列车值班员、列车长工作,以及车站客运员、客运值班员等工作,具备高速铁路旅客运输工作服务与组织能力和团队协作、自我学习、持续发展等职业素养,具有良好的职业道德、职业形象,较强的创业精神和健全的体魄以及自主创新能力,适应高速铁路旅客运输服务和管理第一线需要的高素质劳动者和技术技能人才。学生毕业后能胜任高速铁路列车长、列车员、车站客运值班员、客运员、售票员等工作,也能从事普速铁路相关岗位工作及城市轨道交通站务等工作。

  2、面试内容

  面试一:考察考生的职业兴趣取向和个性思维品质,总分200。

  面试二:适合高速铁路客运乘务专业特点面试,总分200。

  3、计分办法

  总成绩=笔试成绩+面试一成绩+面试二成绩。

  4、美学标准

  (1).五官端正;

  (2).肤色好,牙齿排列整齐,眼球大小适中、对称,目光有神;

  (3).着夏装时暴露部位无明显疤痕和色素异常;

  (4).形体匀称,步态自如,动作协调;

  (5).下肢长超过上身长2厘米以上;

  (6).不是“O”形或“X”形腿;

  (7).男生身高不低于1.70米,1.75米~1.78米较为合适;女生不低于1.60米,1.65米~1.68米较为合适;

  (8).较好的语言表达能力;

  (9).面部表情自然,笑容亲和,自然露出6--8颗牙齿为佳;

  (10).清晰的口齿和圆润的嗓音,声音不干、不涩、不哑、不弱等。

  5、医学标准

  (1).女生单眼裸视力C字视力表不低于0.5;

  (2).男生单眼裸视力C字视力表0.7(含)以上;

  (3).无色盲、色弱、弱视、斜视;

  (4).无精神病史;

  (5).不晕车、不晕船;

  (6).无口臭、腋臭;

  (7).无明显的内、外八字步;

  (8).无肝炎、结核、痢疾、伤寒等传染病及各类慢性疾病。

  (六)、三个批次专业依次分批录取。已被前批次录取者,后续批次专业不再录取,前批次未被录取者可按规定择优录取后续批次专业。

  ★ 温馨提示:由于今年所招部分专业学生培养目标为轨道行业人员,根据企业需求,铁道交通运营管理、城市轨道交通运营管理、铁道信号自动控制、铁道通信与信息化技术、城市轨道交通机电技术、铁道供电技术、铁道车辆、动车组检修技术、铁道工程技术、城市轨道交通工程技术、高速铁道工程技术、铁道机车、城市轨道交通车辆技术、高速铁路客运乘务、铁路物流管理、城市轨道交通通信信号技术、城市轨道交通供配电技术、铁道施工和养路机械制造与维护等专业要求矫正视力必须达到5.1以上,色盲、色弱者无法就业,铁道机车、动车组检修技术(驾驶与维修)、城市轨道交通车辆技术专业只招男生。

  十、招生专业

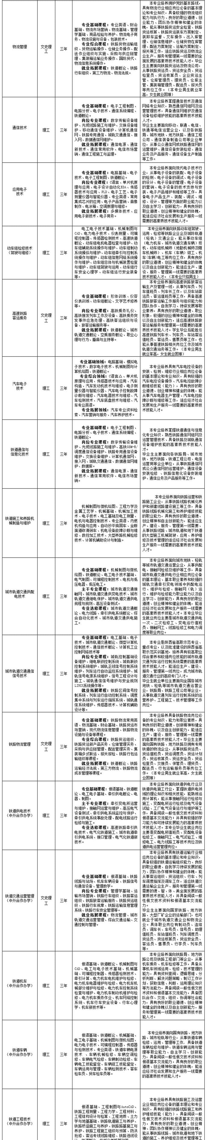
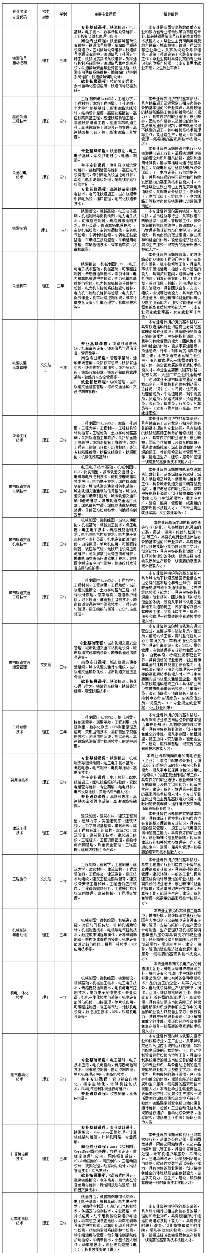
  2017年学院普通高等职业教育分类考试计划招收36个专业,理工类招生专业36个(含中外合作办学5个),文史类招生专业7个(含中外合作办学1个)。普通高等职业教育分类考试招生仅在陕西省内开展,招生计划以陕西省招办公布为准。“三校生”报考我校仅限铁道交通运营管理、城市轨道交通运营管理、工程造价、物流管理、铁路物流管理5个单招专业。

  招生专业主要专业课程及培养目标如下:

3_副本.jpg

3_副本.jpg

  十一、相关事宜

  1、普通高等职业教育分类考试招生纳入国家统招计划,录取的新生,其招生性质、在校培养、毕业文凭等,与参加全国统考录取的新生完全相同。

  2、按照省教育厅相关要求,参加普通高等职业教育分类考试招生被录取且报到注册,并已办理录取正式备案手续的考生,不再参加包括高考统考在内的其他类型的考试招生。

  3、我院所有关于普通高等职业教育分类考试招生的信息都通过学院招生网发布。网址:http://zhaosheng.xatzy.com/

  4、学院纪委办公室全面负责招生工作过程中的监督检查,监督举报电话:029-82150128。

  十二、学院地址

  港务校区: 西安市国际港务区港务大道396号 邮编:710026

  自强校区: 西安市自强西路133号 邮编:710014

  临潼校区: 西安市临潼区西关正街5号(铁一处社区) 邮编:710060

  联系电话:029-82150253  029-82150309

  QQ咨询: 1286265633 1427754254

  网址:http://www.xatzy.com http://www.xatzy.cn


西安铁路职业技术学院2017年综合评价招生简章

2022-06-22 07:19:05

  一、 学院简介

  西安铁路职业技术学院始建于1956年,是经陕西省政府和教育部批准备案的公办高等职业院校,陕西省示范性高职院校,陕西省文明校园、平安校园。

  学院位于古都西安,有港务校区(本部)、自强校区、龙首校区、临潼校区等4个校区,总占地700余亩。学院面向全国招生,全日制在校生12000余人。现有教职工650余人,专任教师中具有硕士、博士学位207人,教授、副教授140余人、双师型教师260余人。现有1名享受国务院政府特殊津贴的突出贡献专家、4个省级教学团队、4名陕西省普通高校教学名师、6名全国职业教育轨道交通行业名师。另外,还有从西安铁路局等企业聘请的一线专业技术人员200余人担任兼职教师。目前设置10个教学院部,共开设34个高职专业,其中省级专业综合改革建设项目6个,省级重点专业9个,省级示范性实训基地4个;中央财政支持的实训基地2个、中央财政支持提升专业服务产业发展能力建设项目1个。

  学院率先在陕西省职教院校中推行“多证书”制度,是全国百所职业资格证书制度试点院校之一,被国家人力资源和社会保障部定为“全国职业核心能力示范培训试点单位”。毕业生“双证书”获取率达80%以上。

  学院与国内数十家轨道交通企业联合,牵头组建了西安轨道交通职业教育集团,与全国70多家铁路单位及130多家大型企业建立了长期的合作关系,是西安铁路局、郑州铁路局、西安地铁公司共建单位、西安地铁公司人才培养基地,形成了畅通的就业渠道。毕业生深受企业欢迎,初次就业率连续9年保持在95%以上,毕业生85%以上对口就业于铁路、地铁等国有企业,是陕西省就业工作先进单位,《中国教育报》曾两次专题报道学院就业工作。

  学院秉承“尚德、守则、强能、笃行”的校训和“办学不脱轨、育人不离道”的办学核心理念,培养“过得硬、用得上、技能强、素质高”技术技能人才。半个多世纪来,学院为国家培养了6万余名专业技术人才,为国家建设做出了应有的贡献。在新的历史发展阶段,学院将加快教育教学改革步伐,完善人才培养体系,不断提升办学水平,向着建设“特色鲜明、省内示范、行业领先、国内一流”的高职院校目标奋进。

  二、 就业情况

  学院高度重视毕业生就业工作,体制完备、机构健全,形成了从就业指导、就业推荐、就业管理到就业服务的就业工作体系。

  行业对路,专业对口:毕业生就业率连续多年保持在95%以上,80%以上的毕业生在各铁路局、铁路工程局、城市地铁和地方铁路公司就业,从事相关的技术工种。毕业生、家长、用人单位满意度较高。《人民日报》、《中国教育报》、《中原铁道报》、《华商报》曾多次报道我院就业工作的特色和成绩,多次被省教育厅评为“就业工作先进单位”。 “十二?五”期间,学院就业布局更趋合理,毕业生基本能回到其生源所在的铁路企业和城市地铁公司工作。此外,由于西部大开发成效显著,“关中-天水”经济区域的经济快速发展,特别是“一带一路”国家战略的实施,让很多毕业生看到了西部地区今后的发展前景,吸引了全国各地生源的毕业生到西部地区就业。特别是我院地处陕西,绝大多数学生来自陕西省各地市,每年仅在西安铁路局、西安地铁公司等国有大、中型就业的毕业生占就业人数的70%以上,为陕西省和西安市的社会、经济发展提供了极大的人力支持。“十二?五”期间,我院毕业生总人数为18998人,平均年底就业率为97.04%,且毕业生大多进入铁路局、地方铁路公司、城市地铁公司及工程局等国有企业就业,实现了就业率和就业质量“双高”的目标。

  特色办学,订单培养:学院充分依托铁路办学和轨道行业接纳毕业生的优势,积极联系开拓毕业生就业市场。由于办学历史悠久、铁路(轨道)专业齐全,教学特色凸显,毕业生深受用人单位欢迎。近年来,北京、上海、昆明、成都、南宁等17家铁路局均在我院招收了多届毕业生,西安、郑州、太原、兰州等铁路局更是把招录毕业生的重点放在我院,每年上述用人单位接纳的毕业生占到我院当年毕业生总数的60%以上。我院毕业生在中铁工程集团、中铁建设集团旗下各工程局也占有广阔的用工之地;随着城市地铁的快速发展,我院已为西安、深圳、广州、成都、宁波、苏州、无锡、郑州等城市地铁公司培养和输送了大量优秀的毕业生,目前我院毕业生已有近3000人在西安地铁公司工作,几近西安地铁运营公司职工总人数的60%。学院结合自身办学特色,在抓市场开发,推荐毕业生就业的同时,积极争取企业的前期用工计划,进行订单培养,做到“产销对路”,80%的学生被企业提前预订,定向培养。

  就业前景瞻望:当前,铁路发展正处于历史上难得的黄金机遇期。2015年年底,全国铁路营业总里程超过12万公里,居世界第二位;高速铁路里程1.9万公里,位居世界第一位。根据铁路“十三五”规划,“十三五”期间全国新建铁路不低于2.3万公里,总投资不低于2.8万亿元,2016年国务院要求全面完成铁路建设投资8000亿元以上、新投产里程8000公里以上的目标任务。近年来,城市轨道交通建设速度迅猛。截至2015年末,中国大陆地区共26个城市开通轨道交通运营,共计116条线路,运营线路总长度达3618公里。2015年一年新增运营线路长度445公里。2016年一季度,共有44个城市轨道交通规划获批,规划规模4705公里。预计“十三五”期间,城轨建设总投资计划超2万亿,其中特大城市城轨交通投资计划过千亿。随着城轨交通线路规模的持续增大,互联互通示范工程的推进,城轨交通网络化建设进度将进一步加快。西安地铁1号线、2号线、3号线建成运营,4、5、6号线将于2020年前建成并陆续投入使用。届时,西安城市轨道交通运营线路里程将达200多公里,地铁将成为城市公共交通的重要组成部分。相信随着铁路快速客运网的逐渐形成和城市地铁的快速发展以及关中--天水经济带的建设,必将为我院学生就业带来巨大的机遇和美好的前景。

1.png

  三、报名方式

  1、招生对象:

  申请参加高职分类考试招生的考生,必须已参加2017年陕西省普通高校招生考试报名或陕西省普通高校职业教育单独考试(“三校生”单独考试招生)报名,且符合资格要求。

  2、报名程序:

  (1)符合申请资格条件且有申请意愿的考生,必须于2017年3月1日8∶30至3月6日17∶00之间,登录陕西招生考试信息管理与服务平台,根据我院单独考试招生计划和招生章程提出入学考试申请。

  (2)申请通过的考生,须于2017年3月7日12:00至3月10日12:00,登陆学院单独考试招生平台(http://182.254.150.113:8804/),办理报名确认等手续。

  (3)已办理报名确认的考生,于3月11日12:00至3月14日12:00,登陆学院单独考试招生平台(http://182.254.150.113:8804/),填报专业志愿。未填报专业志愿,视为自动放弃报考资格。

  注:招生专业分为三个批次录取,每个批次最多可报三个专业。专业志愿后设有“愿录取到其他专业”的调剂表态栏,不选择视为不愿意调剂到其他专业。第一批次有高速铁路客运乘务专业;第二批次包含铁道交通运营管理等30个专业;第三批次包含铁道交通运营管理(中外合作办学)等5个中外合作办学类专业。每人可同时报三个或两个批次专业,也可单报一个批次专业,按本人意愿自行填报。

  (4)3月16日8:00至3月17日18:00,考生登陆学院单独考试招生管理平台(http://182.254.150.113:8804/),下载打印本人准考证。凭本人准考证和身份证参加考试。

  四、考试形式及计分办法

  对申请入学考生进行相应的考核测试。主要考察考生的学业基础知识、职业兴趣取向和个性思维品质,分笔试和面试两部分。

  1.笔试:笔试科目为语文、数学、英语,每科份量占1/3,总分300,考试时间为180分钟。考试内容不超出教育部颁布的2017年普通高考考试大纲。

  2.面试:考察考生的职业兴趣取向和个性思维品质,总分200。

  3.计分办法:笔试与面试成绩之和为考核总成绩。

  五、奖、贷学金及困难学生资助措施

  1、学院实行“奖学金、助学金、生源地助学贷款、困难补助、减免学费”等资助措施,在注册报到时开通“绿色通道”,保证经济困难的学生顺利入学。

  2、学院设立了国家奖学金8000元/生·年,国家励志奖学金5000元/生·年;国家助学金:一等3500元/生·年;二等2500元/生·年;学院助学金一等1000元/生·年;二等800元/生·年。此外,学院积极开辟社会资助渠道,建立起奖、助、勤等较为完善的资助体系。

  3、勤工助学:学院根据需要设立勤工助学岗位,为贫困生提供劳动岗位并根据表现发放报酬。

  4、助学贷款:学院属于陕西省教育厅确定的可以申请生源地助学贷款的普通高校,家庭经济困难考生可申请生源地助学贷款,提供每人每年不超过8000元的助学贷款。

  六、待遇和就业

  1、凡陕西省西安市九区四县以外的学生户籍在入校报到时采取自愿迁移。凡陕西省西安市九区四县以内的学生户籍在入校报到时,按西安市户籍管理规定一律不予迁移。

  2、我院在校学生按照有关规定已纳入西安市城镇居民基本医疗保险,享受门诊治疗意外伤害、门诊特殊病种、门诊慢性病、门诊危重病种、住院医疗报销。

  3、学生学习期满后,经考试合格者,颁发教育部统一印制的普通高等学校高职(专科)毕业证和就业报到证。

  4、学生在校期间通过学校指导还可参加相应职业资格考试,取得相应的职业上岗证书,资格证书及各种等级证书,为学生毕业后继续升学和就业提供广阔的发展空间。

  5、学生毕业时,按国家有关大学生就业的政策,我院保证为每位毕业生提供负责的双向选择机会,对品学兼优的优秀毕业生将优先推荐就业单位。

  七、收费标准

  学院严格按照陕西省教育厅、物价局有关文件精神确定收费标准。

  学费标准:中外合作办学类5个专业 铁道交通运营管理(中外合作办学)、铁道机车(中外合作办学)、铁道供电技术(中外合作办学)、铁道车辆(中外合作办学)、铁道工程技术(中外合作办学)20500元/年;

  普通类专业 5500元/年。

  住宿费:有暖气房间650元/人·年;有暖气、卫生间房间800元/人·年。

  八、日程安排

 2.png

  九、录取规则

  (一)、对考生身体健康状况的要求,以《普通高等学校招生体检工作指导意见》等有关规定为基本原则。学校提出特殊身体健康要求的专业,考生必须依据自身健康状况按照要求填报。对于高考体检结果或学校体检复查结果不符合前述规定或要求的考生,学校可取消其被预录取或录取资格,也可按照规定调整其被预录取或录取的专业。

  (二)、普通高等职业教育分类考试招生录取按考核总成绩排序,严格按计划由高分到低分择优录取。

  (三)、优先录取在我院参加笔试和面试的考生。

  (四)、铁道机车、城市轨道交通车辆技术、动车组检修技术(驾驶与维修方向)专业只招男生。

  (五)、高速铁路客运乘务专业有关规定。

  1、培养目标:本专业培养面向高速铁路旅客运输生产及管理一线,从事列车员、列车值班员、列车长工作,以及车站客运员、客运值班员等工作,具备高速铁路旅客运输工作服务与组织能力和团队协作、自我学习、持续发展等职业素养,具有良好的职业道德、职业形象,较强的创业精神和健全的体魄以及自主创新能力,适应高速铁路旅客运输服务和管理第一线需要的高素质劳动者和技术技能人才。学生毕业后能胜任高速铁路列车长、列车员、车站客运值班员、客运员、售票员等工作,也能从事普速铁路相关岗位工作及城市轨道交通站务等工作。

  2、面试内容

  面试一:考察考生的职业兴趣取向和个性思维品质,总分200。

  面试二:适合高速铁路客运乘务专业特点面试,总分200。

  3、计分办法

  总成绩=笔试成绩+面试一成绩+面试二成绩。

  4、美学标准

  (1).五官端正;

  (2).肤色好,牙齿排列整齐,眼球大小适中、对称,目光有神;

  (3).着夏装时暴露部位无明显疤痕和色素异常;

  (4).形体匀称,步态自如,动作协调;

  (5).下肢长超过上身长2厘米以上;

  (6).不是“O”形或“X”形腿;

  (7).男生身高不低于1.70米,1.75米~1.78米较为合适;女生不低于1.60米,1.65米~1.68米较为合适;

  (8).较好的语言表达能力;

  (9).面部表情自然,笑容亲和,自然露出6--8颗牙齿为佳;

  (10).清晰的口齿和圆润的嗓音,声音不干、不涩、不哑、不弱等。

  5、医学标准

  (1).女生单眼裸视力C字视力表不低于0.5;

  (2).男生单眼裸视力C字视力表0.7(含)以上;

  (3).无色盲、色弱、弱视、斜视;

  (4).无精神病史;

  (5).不晕车、不晕船;

  (6).无口臭、腋臭;

  (7).无明显的内、外八字步;

  (8).无肝炎、结核、痢疾、伤寒等传染病及各类慢性疾病。

  (六)、三个批次专业依次分批录取。已被前批次录取者,后续批次专业不再录取,前批次未被录取者可按规定择优录取后续批次专业。

  ★ 温馨提示:由于今年所招部分专业学生培养目标为轨道行业人员,根据企业需求,铁道交通运营管理、城市轨道交通运营管理、铁道信号自动控制、铁道通信与信息化技术、城市轨道交通机电技术、铁道供电技术、铁道车辆、动车组检修技术、铁道工程技术、城市轨道交通工程技术、高速铁道工程技术、铁道机车、城市轨道交通车辆技术、高速铁路客运乘务、铁路物流管理、城市轨道交通通信信号技术、城市轨道交通供配电技术、铁道施工和养路机械制造与维护等专业要求矫正视力必须达到5.1以上,色盲、色弱者无法就业,铁道机车、动车组检修技术(驾驶与维修)、城市轨道交通车辆技术专业只招男生。

  十、招生专业

  2017年学院普通高等职业教育分类考试计划招收36个专业,理工类招生专业36个(含中外合作办学5个),文史类招生专业7个(含中外合作办学1个)。普通高等职业教育分类考试招生仅在陕西省内开展,招生计划以陕西省招办公布为准。“三校生”报考我校仅限铁道交通运营管理、城市轨道交通运营管理、工程造价、物流管理、铁路物流管理5个单招专业。

  招生专业主要专业课程及培养目标如下:

3_副本.jpg

3_副本.jpg

  十一、相关事宜

  1、普通高等职业教育分类考试招生纳入国家统招计划,录取的新生,其招生性质、在校培养、毕业文凭等,与参加全国统考录取的新生完全相同。

  2、按照省教育厅相关要求,参加普通高等职业教育分类考试招生被录取且报到注册,并已办理录取正式备案手续的考生,不再参加包括高考统考在内的其他类型的考试招生。

  3、我院所有关于普通高等职业教育分类考试招生的信息都通过学院招生网发布。网址:http://zhaosheng.xatzy.com/

  4、学院纪委办公室全面负责招生工作过程中的监督检查,监督举报电话:029-82150128。

  十二、学院地址

  港务校区: 西安市国际港务区港务大道396号 邮编:710026

  自强校区: 西安市自强西路133号 邮编:710014

  临潼校区: 西安市临潼区西关正街5号(铁一处社区) 邮编:710060

  联系电话:029-82150253  029-82150309

  QQ咨询: 1286265633 1427754254

  网址:http://www.xatzy.com http://www.xatzy.cn